Ic 4060 Timer Circuit Diagram

Ic 4060 Timer Circuit Diagram. How to make interesting ic 4060. Web one is a timer circuit with ic cd4060.

Simple Timer Circuit Using IC 4060
Simple Timer Circuit Using IC 4060 from www.homemade-circuits.com

A tan timer circuit diagram eeweb. Simple timing circuit with cd4060 schematic diagram. This is a long duration timer 30 sec.

Web One Is A Timer Circuit With Ic Cd4060.


Made a simple but efficient circuit. How it works first of all, ic1. Simple timing circuit with cd4060 schematic diagram.

Web The Circuit Diagram For The 4060 Timer Circuit Includes Three Stages;


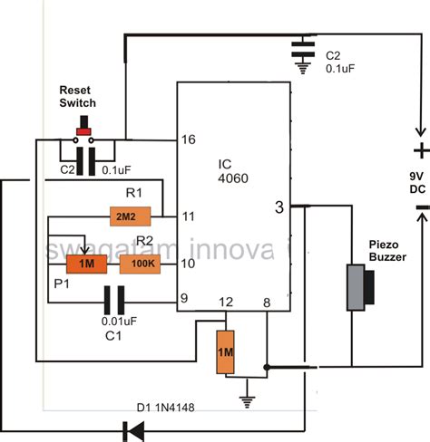
Cd 4060 based security alarm. Web attached is a basic diagram of a cd4060 timer circuit with all the components labeled. The trials have been successful.

In This Article We’ll Study How A Simple Versatile Timer Can Be Built Using The Ic.


Web in summary, while referring to the timer circuit diagram, these are the functions of the ic 4060; Its inbuilt oscillator is based on three inverters. The drawing shows a connected t1 examined transistor.

Pins 1, 2, 3, 4, 5, 6, 7, 13, 14, And 15 Are The Output Pins, And They Generally Work.


The input stage, the oscillator (where the adjustable frequencies are applied), and the output stage. If you’re feeling confident and ready to get started on your first. This is a long duration timer 30 sec.

Web We Studied There That The Ic 4060 Is Specifically Suited For Timer Applications And Also As An Oscillator.


The only thing that does not work correctly is the manual reset pushbutton across the 100nf capacitor. Pin diagram of cd 4060 ic here, ic1 works as frequency divider circuit. Web types of timer circuits with schematics and its working principle.