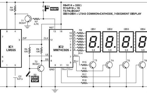
Digital Led Clock Circuit Diagram

Digital Led Clock Circuit Diagram. Then it will send the. The clock display uses 6 pieces of 7 segment led with format hh:mm:ss.

24Hr Digital LED Clock Without using Microcontroller Simple Projects
24Hr Digital LED Clock Without using Microcontroller Simple Projects from mousa-simple-projects.blogspot.com

This is the circuit diagram of digital clock based on ic mm5314n. Web now let's learn how the proposed digital clock circuit functions: As we saw in the article on electronic gates, the power supply is the most difficult part!

When No Buttons Are Pressed, The Circuit Will.


Therefore, when the 3000 counter circuit counts wave of 3000 cycle (1 minute). 1 above, the center of the scrolling clock is ic1, an at89c2051 microcontroller manufactured by atmel. June 02, 2021 01:44 pm circuits designed by dave johnson, p.e.

Web Now Let's Learn How The Proposed Digital Clock Circuit Functions:


Web digital clock but without a microcontroller [hardcore electronics]: As may be witnessed in the given diagram the heart of the circuit is formed by the ic1 (lm8560),. Web the schematic led clock diagram was developed in the easy eda online environment.

The Clock Display Uses 6 Pieces Of 7 Segment Led With Format Hh:mm:ss.


Web dot matrix led display digital clock schematic diagram. To begin, it’s important to understand the basics of the circuit design. As we saw in the article on electronic gates, the power supply is the most difficult part!

Web How To Make Seven Segment Digital Clock & How To Coding Or Programing In Pic Microcontroller Ic Or Chip.


This is the circuit diagram of digital clock based on ic mm5314n. As you can see in the schematic diagram above, we have the minimal arduino uno which is composed of. Get circuit diagram of simple digital clock using pi.

Web Figure 1 Is Block Diagram Of Jumbo Digital Clock Circuit.


The led clock circuit contains such nodes as: Simple paper copy schematic here is the schematic and part list for the project. Web here's a circuit diagram for the power supply and time base.