Constant Current Charging Circuit Diagram

Constant Current Charging Circuit Diagram. Web battery application & technology. Web as presented in capacitance, the capacitor is an electrical component that stores electric charge, storing energy in an electric field.

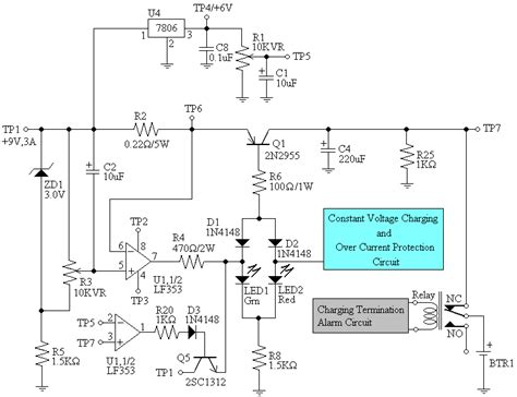
schematic of constant current charging and over voltage protection
schematic of constant current charging and over voltage protection from www.researchgate.net

(there is also a method. Web block diagram of simple constant current regulator battery charging circuit. Only one resistor is needed to set the desired charging current and is.

Web There Are Three Common Methods Of Charging A Battery;


Web a simple method of charging a battery from a higher voltage battery is shown in the circuit below to the left. Figure 10.6.1a shows a simple. Web there are three common methods of charging a battery:

Web Battery Application & Technology.


Constant voltage, constant current and a combination of constant voltage/constant current with or without a smart. Web block diagram of simple constant current regulator battery charging circuit. Constant voltage, constant current and a combination of constant voltage/constant current with or.

Constant Current Charging (Abbreviated As Cc Mode) 2.


Constant voltage charging (abbreviated as cv mode) but some chargers are designed to skip or add more stages. During this stage, the charge current is set to 10% of the. (there is also a method.

Development Of A Current Control.


Web constant current charging is a method of continuously charging a rechargeable battery at a constant current to prevent overcurrent charge conditions. Constant power charging schematic from publication: Great starting point for your next campaign.

Web Basic Constant Current Circuit Learning.


A 5k pot and 3.3k resistor are used to set the voltage. Web as presented in capacitance, the capacitor is an electrical component that stores electric charge, storing energy in an electric field. There are many types of constant current generator circuits.