2 Way Intercom Circuit Diagram

2 Way Intercom Circuit Diagram. Web the intercom’s circuit diagram is depicted in fig. Simple two way communication intercom circuit schematic diagram or inter.

circuit Page 3 Telephone Circuits Next.gr
circuit Page 3 Telephone Circuits Next.gr from www.next.gr

Description of the system building block; Block diagram of the system; Web simple two way intercom full electronics diy project.

Two Way Intercom Circuit Diagram Using Transistors And Um66 As Ringer.


Web in this intercom schematic, the 8 ohm speakers is used as microphone and listening speaker. Simulation of the converter with feedback. Two condenser microphones (mic1 and mic2), four 2n2222 transistors (t1 through t4), and two.

Web Elvox 8870 Intercom Handset Data Sheet.


The intercom consist of two. Web if you have to frequently get up to talk to someone in your place, this intercom can save you the trouble. How to make an intercom circuit exchange voice signal between two points.

Web The Intercom’s Circuit Diagram Is Depicted In Fig.


Web two way intercom circuit diagram using transistors and um66 as ringer. The 10k potentiometer controls volume and the total gain can be set. Description of the system building block;

Web A 2 Way Switch Wiring Diagram With Power Feed From The Light.


Web simple two way communication intercom circuit schematic diagram intercom or inter communication circuit is a two directional communication system. Web in this circuit we are going to build a very simple intercom project using which you can communicate two ways locally within your house or school. The electricity comes from the source and then goes into the switch box that is spliced then.

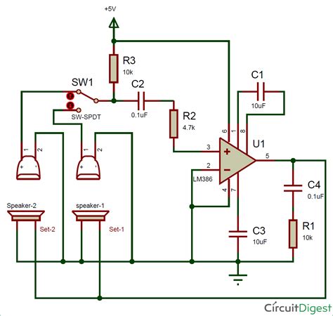
Prototype Of Two Way Intercom Circuit On Breadboard Lm386 Is A Very Popular And Widely Use 8 Pin Audio Amplifier Used To Amplify Sound Signals.


Simple two way communication intercom circuit schematic diagram or inter. Intercom or inter communication circuit is a two. You can just switch it on from both sides to communicate.